近日,陕西省教育厅公布了第六届中国国际“互联网+”大学生创新创业大赛陕西赛区省级复赛结果,我校获得金奖1项、银奖3项、铜奖4项,同时还荣获大赛优秀组织奖。获奖总数在全省同类院校中名列前茅,是今年省内同类院校中唯一获得青红赛道金奖的高校,也是我校连续第三年获得大赛金奖。


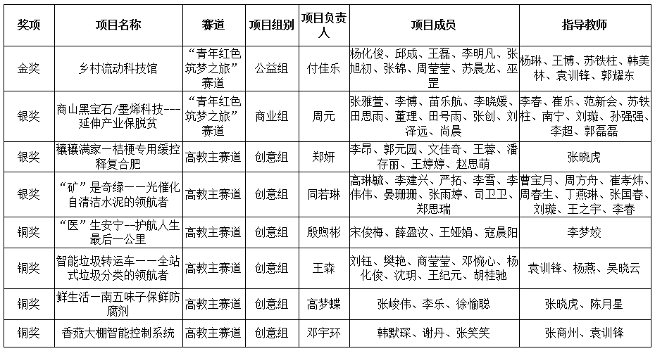
本届大赛自今年6月启动以来,我省共有106所学校报名参加,参赛项目突破4万项,较去年增加近3000项,参赛学生突破18.4万人次,较去年增加1.8万,经校级初赛、网络初审、会议评审、线上路演、评委会评审等环节后,最终产生金奖100项,单项奖7项。我校化材学院学生付佳乐负责的《乡村流动科技馆》项目获“青年红色筑梦之旅”赛道金奖;化材学院学生周元负责的《商山黑宝石/墨烯科技---延伸产业保脱贫》项目获得“青年红色筑梦之旅”赛道银奖;生物学院学生郑妍负责的《穰穰满家—桔梗专用缓控释复合肥》项目、化材学院学生同若琳负责的《“矿”是奇缘——光催化自清洁水泥的领航者》项目获得高教主赛道银奖;健康管理学院学生殷煦彬负责的《“医”生安宁--护航人生最后一公里》项目、生物学院学生高梦蝶负责的《鲜生活—南五味子保鲜防腐剂》项目、电信学院学生王森负责的《智能垃圾转运车——全站式垃圾分类的领航者》项目、电信学院学生邓宇环负责的《香菇大棚智能控制系统》项目获得高教主赛道铜奖。

这些成绩的取得,得益于学校的高度重视、精心组织与全力支持,得益于师生团队的积极参与和不懈努力。大赛启动以来,校领导多次召开会议安排部署本届大赛工作,数次深入备赛现场检查指导,关心慰问参赛师生,为他们加油鼓劲。学校成立校赛组委会,制定《88038威尼斯第六届“互联网+”大学生创新创业大赛实施方案》,建立“互联网+教学+训练+备赛”的“双创”教育体系,在做好疫情防控、在线教学的同时,全方位、多维度、多举措推进“双创”教育有序开展。学校坚持“以赛促教、以赛促学、以赛促创、以赛促改、以赛促建”,把参赛项目作为科技成果转化的“蓄水池”“资源库”,加强与地方政府、企事业单位联系,将创新创业教育融入人才培养全过程、与专业教育深度融合、与课程思政有机结合,深入推进校企合作、产教融合,全力确保疫情防控下“双创”教育不断线,努力做到“停课不停创,备赛不停歇”。疫情防控期间,先后通过QQ、微信、钉钉等平台组织线上线下各类创新创业专家辅导报告、专题培训、直播课程40余场次,邀请天使百人会基金创始合伙人、天使百人会副理事长、中国青年创新创业板导师周洛宏等10多位创新创业专家多次来校指导大赛工作。

大赛启动以来,我校共有434个项目参赛,同比增长61.9%,参赛学生2173人,同比增长73.6%,指导教师420余人,50余名师生参与第六届“互联网+”大赛校内外青年红色筑梦之旅活动,《乡村流动科技馆》等2个项目参加教育部组织的“青年红色筑梦之旅——52个脱贫摘帽贫困县全国线上对接活动”开展科技教育扶贫。历经院内比赛、校级预赛、校级复赛、校级决赛等4个阶段,综合项目孵化培育、多轮网评、校赛训练营、现场汇报、路演答辩等环节的表现,评选出校级金奖10项、银奖20项、铜奖30项,遴选其中最优秀的10个项目代表学校参加陕西省复赛并聘请校外专家多次打磨指导,最终在陕西赛区省级复赛中获得1金3银4铜的好成绩。
(文/图 苏铁柱 编辑/王叶 审核/鱼小强)
88038威尼斯第六届中国国际“互联网+”大学生创新创业大赛陕西赛区获奖名单