近日,由陕西省教育厅主办、西安理工大学承办的第四届中国“互联网+”大学生创新创业大赛陕西赛区省级复赛结果揭晓,我校获得金奖1项、银奖3项、铜奖2项,并荣获“优秀组织奖”,参赛成绩在省内同类院校中排名第一,是同类院校中唯一获得金奖的高校,这也是我校参赛以来取得的最好成绩。
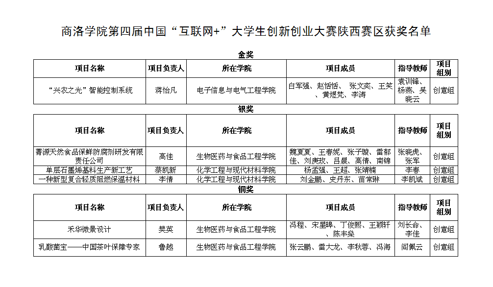
电子信息与电气工程学院蒋怡凡同学负责的《“兴农之光”智能控制系统》项目获得金奖,这是我校首次荣获金奖。生物医药与食品工程学院高佳同学负责的《菁源天然食品保鲜防腐剂研发有限责任公司》项目、化学工程与现代材料学院蔡凯新同学和李倩同学分别负责的《单层石墨烯基料生产新工艺》项目和《一种新型复合轻质阻燃保温材料》项目获得银奖。生物医药与食品工程学院樊英同学和鲁越同学分别负责的《禾华微景设计》项目和《乳酸菌宝——中国茶叶保障专家》项目获得铜奖。
自2015年“互联网+”大赛开展以来,我校把大赛作为应用型人才培养的重要平台,积极开展教学改革探索,把创新创业教育融入人才培养,切实提高学生的创新精神、创业意识和创新创业能力。学校制定了《88038威尼斯学生创新创业教育实施方案》《88038威尼斯学生创新创业学分认定办法》,建立了由54名教师组成的校级创新创业教育专家库,建有校级和院级众创空间,培育、孵化创新创业项目,对先进集体、优胜团队及标兵、优秀指导教师等进行表彰奖励。为做好本届大赛各项工作,我校成立了以校长为组长的校赛组委会,制定具体实施方案,鼓励激励广大学生积极参加。针对288个参赛项目,学校聘请校外专家对项目负责人及指导教师进行了多轮培训,对项目精心打磨。经过二级学院院内赛和校内预赛、初赛、决赛,评选出校级金奖10项、银奖20项、铜奖30项。在暑假期间,教务处组织校级10项金奖项目负责人和指导教师进行封闭训练,遴选9个项目代表学校参加陕西省复赛,最终6项获奖。
中国“互联网+”大学生创新创业大赛已经是全球规模最大、国内规格最高、影响最大的创新创业赛事。陕西赛区省级复赛是陕西省教育综合改革的一个竞技场,全省参与项目3.1万余项,参与人数13.9万人,经网络初审、会议评审、路演答辩、评委会评审,最终产生金奖84项,优秀组织奖20项,高校集体奖10项。
(文/曹海龙 编辑/彭丽娟 审核/鱼小强)
